Oficina de Planificación Hidrológica
Oficina de Planificación Hidrológica
Es la unidad encargada de la planificación hidrológica de nuestras cuencas, la principal herramienta para la gestión de los recursos hídricos y para lograr el buen estado de nuestros ríos y aguas subterráneas, y de los planes especiales de actuación en situaciones de escasez y sequía.
Además, emite los informes de compatibilidad con las determinaciones del plan hidrológico en las solicitudes de concesión y realiza el seguimiento y evaluación del estado de nuestras aguas superficiales y subterráneas.
El actual jefe de la Oficina de Planificación Hidrológica de la Confederación Hidrográfica del Cantábrico, O.A. es Tomás Durán Cueva.
Currículum de Tomás Durán Cueva
Ingeniero de Caminos, Canales y Puertos por la Universidad Politécnica de Madrid. Tras su paso por empresas consultoras ingresó por oposición en el Cuerpo de Ingenieros de Caminos, Canales y Puertos del Estado en 1986.
Entre 1986 y 1999 ocupó distintos puestos en la Oficina de Planificación Hidrológica y la Comisaría de Aguas de la Confederación Hidrográfica del Norte. Entre 1999 y 2008 ocupó el puesto de Secretario General de la Confederación Hidrográfica del Norte.
Desde 2008 y hasta su nombramiento como Jefe de la Oficina de Planificación Hidrológica fue Secretario General de la Confederación Hidrográfica del Cantábrico.
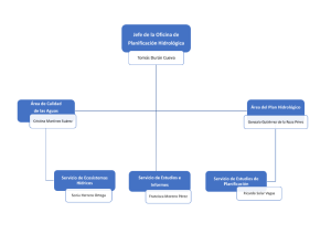
Consulta el organigrama de la Oficina de Planificación Hidrológica:
Puedes consultar la actividad desarrollada por la Oficina de Planificación Hidrológica en 2024 y la prevista para 2026 en el apartado Planes de actuación y memorias de actividad.